台风“麦德姆”登陆 广东湛江安全转移逾11万人
2025年10月06日 | 浏览量:72980

图片来源于网络,如有侵权,请联系删除
台风“麦德姆”登陆 广东湛江安全转移逾11万人
台风“麦德姆”登陆 广东湛江安全转移逾11万人
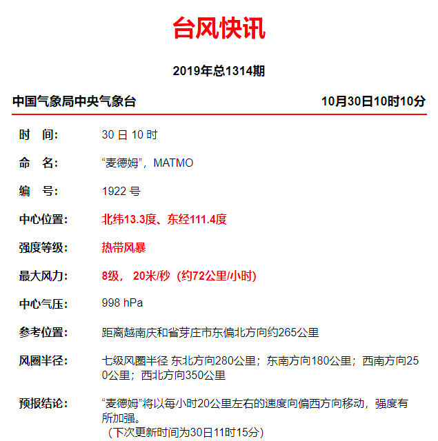
中新社湛江10月5日电 (梁盛 谢剑锋)今年第21号台风“麦德姆”于5日14时50分前后在广东湛江市徐闻县东部沿海登陆,登陆时中心附近最大风力14级。据湛江市应急管理局介绍,本次台风袭击中,该市共安全转移116514人。

图片来源于网络,如有侵权,请联系删除
转移人员中,海上转移54572人,陆上转移61942人。目前,该市1245个临时避险安置点已做好服务保障,让转移出来的民众有饭吃、有衣穿、有干净水喝、有地方住、有病可以得到及时治疗。
在徐闻县实验中学,来自四川绵阳、因琼州海峡停运而滞留的大货车司机麦叔称,安置点配备了空调,有充足的盒饭、面包、八宝粥、饼干和饮用水等物资供应。
供电部门快速运送物资,抢修被台风损毁线路。何彩虹 摄
据了解,徐闻县政府已专门制定应急预案,在全县设立三个安置点,并组织工作人员与志愿者争分夺秒转移滞留在港口及周边道路的司乘人员,全力保障民众生命安全。目前,徐闻县实验中学已开放超过50间教室,安置500多名无法过海的司乘人员。
台风“麦德姆”登陆前后,湛江迎来狂风暴雨。5日中午12时许,雷州市雷城街道镇中西路一民房铁皮屋顶被台风掀翻,有4人急需转移。消防救援人员顶着狂风暴雨寻找被困人员所在位置,最终发现1名母亲与3名儿童,消防员随即为她们穿上雨衣,采用环抱式救援将被困儿童转移至安全区域。(完)
来源:中国新闻网
编辑:王永乐
广告等商务合作,
本文来源:财富通途网
本文地址:https://www.ibradsap.com/post/36664.html
关注我们:微信搜索“xiaoqihvlove”添加我为好友
版权声明:如无特别注明,转载请注明本文地址!

