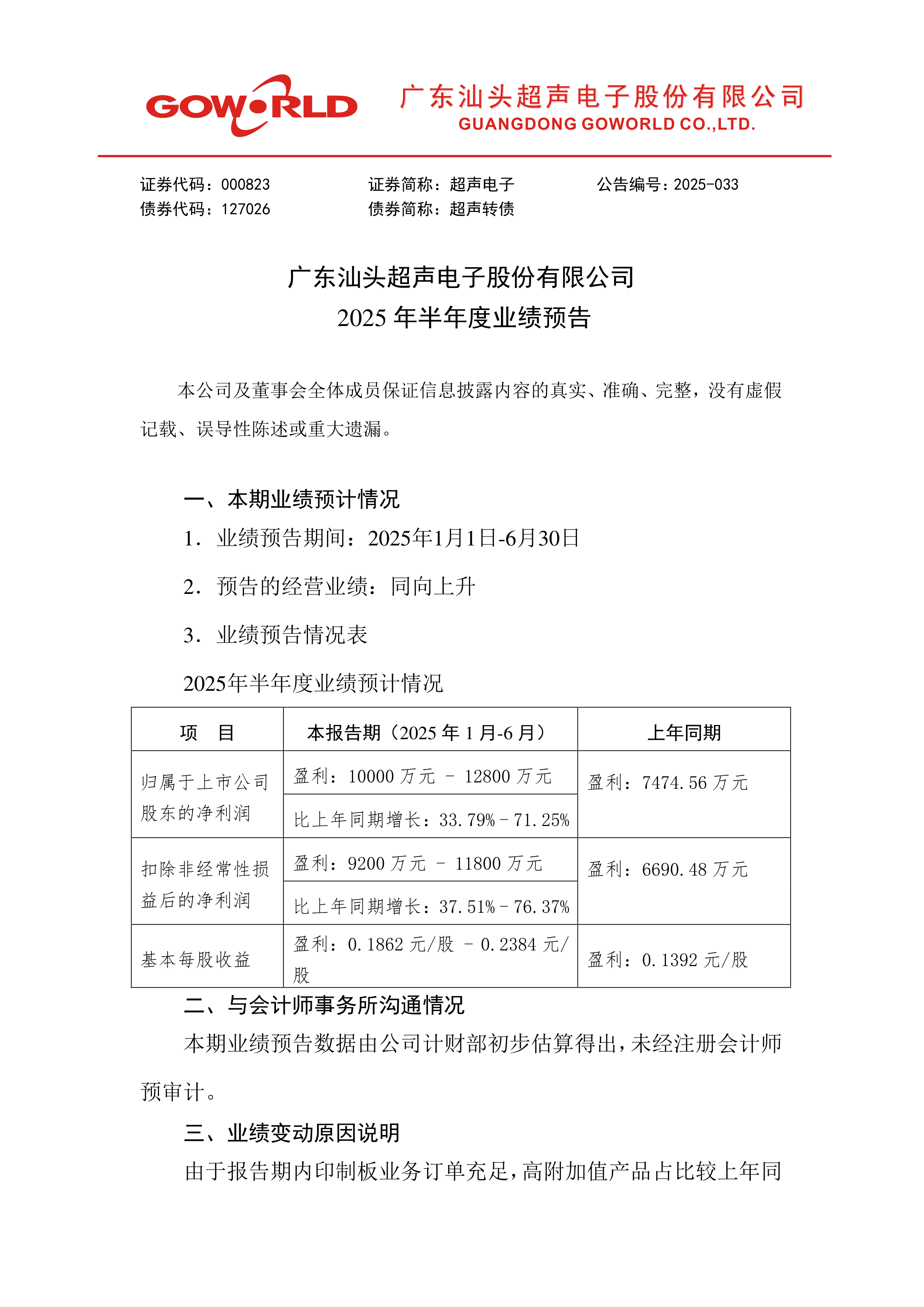
317家港股公司预告上半年业绩 三大行业增势强劲
2025年08月08日 | 浏览量:59248

图片来源于网络,如有侵权,请联系删除
截至8月7日,已有317家港股公司预告了上半年业绩。其中,182家企业预计业绩增长或扭亏为盈,占比接近六成。
港股公司上半年整体呈现“盈利修复、结构分化”特征,其中证券期货、信息技术、工业行业盈利增速较高。展望下半年,在市场整体复苏、AI技术商业化落地、龙头企业全球化战略推进下,港股企业整体将维持较高的盈利增速。

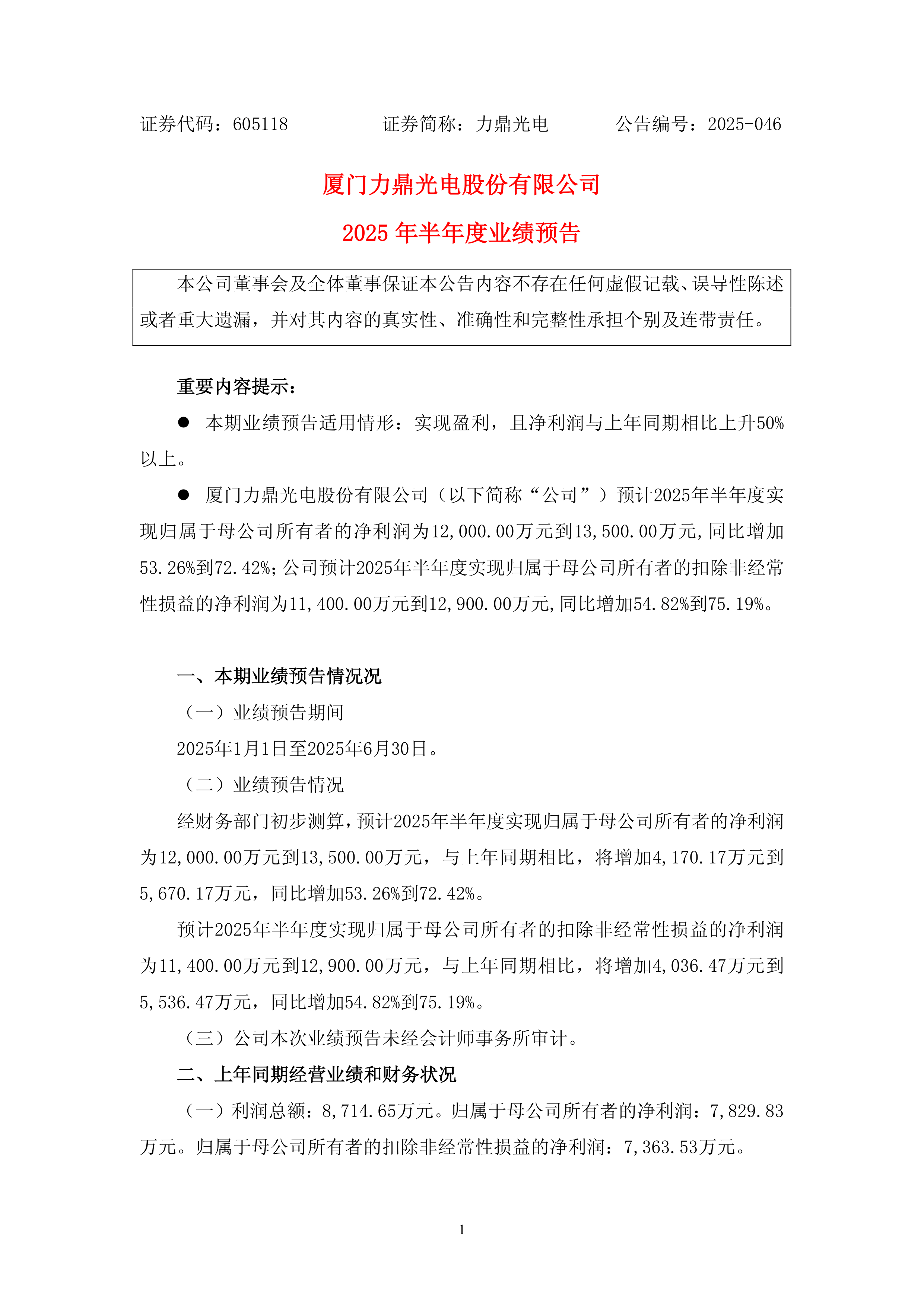
图片来源于网络,如有侵权,请联系删除
6家企业盈利最高增幅超10倍
在业绩预增的港股公司中,中泰期货公告,预计上半年归母净利润较2024年同期增长约5415%。目前这一增幅位于港股业绩增幅榜首。中泰期货董事会表示,业绩预增主要是公司聚焦主责主业,经营发展呈现稳中向好,同时受到2024年同期较低基数影响。
业内人士认为,上半年期货公司普遍抓住大宗商品价格波动加剧的市场机遇,客户交易活跃度显著提升,佣金收入同比激增。同时,期货公司资产管理板块依托专业投研能力,也实现了管理规模与业绩报酬双增长。
8月5日,五菱汽车公告,2025年上半年,公司归母净利润约3800万元,同比增幅约为23倍。五菱汽车表示,业绩改善主要是因为毛利率改善,以及集团持续实施成本控制措施,加上联营公司亏损减少,导致集团净利润及归母净利润同比显著增加。
8月4日,第三方医学影像服务企业一脉阳光发布业绩盈喜,预计上半年净利润约为1450万元至1650万元,同比增长约1350%至1550%。一脉阳光表示,报告期内,收入增加主要是由于公司的客户数目及所交付的服务数目增加,净利润增加主要由于收入同比增加及行政开支的减少。
受益于产能释放、成本优化及大宗商品价格回升等利好,部分资源股业绩大幅增长。7月15日,五矿资源公告,预计上半年净利润约为3.4亿美元(约24.41亿元人民币),同比增长超过15倍。公司表示,业绩提升主要由于拉斯邦巴斯矿山产量增加、单位生产成本降低,以及铜、金、银等商品价格上涨。
三大行业预喜公司多
梳理数据可见,证券期货、信息技术、工业等行业预喜公司数量较多。
7月21日,惠理集团公告,预计上半年净利润约2.5亿港元,同比增长约5.76倍。7月11日,国泰君安国际公告,上半年该集团净利润预计在5.15亿港元至5.95亿港元之间,同比增幅高达161%至202%。7月14日,申万宏源公告,2025年上半年预计实现归母净利润41亿元至45亿元,同比增长92.66%至111.46%。
今年上半年,证券行业的公司业绩大幅增长,主要缘于自营业务强势反弹、市场交投活跃度激增以及政策红利逐步释放三大驱动因素。同时,港股市场上半年的强劲复苏,也让一些专注港股投资的资产管理公司业绩得以增厚。
信息技术行业迎来强劲复苏,以互联网平台、半导体、软件服务为代表的公司业绩普遍超预期。7月29日,有赞公告称,公司上半年净利润预计为6800万元至7400万元,而去年同期为净亏损约430万元。净利润扭亏为盈主要得益于整体收入提升、AI工具的广泛使用和经营效率提升等。
7月10日,丘钛科技公告,预计上半年将比去年同期增长约150%至180%。丘钛科技表示,公司专注于中高端产品,并发展车载和物联网领域的摄像头模组业务,此策略使得中高端产品销售比重上升。
在需求端回暖态势下,制造业、能源、机械设备等工业企业订单增长带动营收提升。8月1日,德翔海运公告,预计今年上半年净利润约1.8亿至2亿美元(约12.92亿元至14.35亿元人民币),同比大增220%至255%。对于利润大幅提升,德翔海运表示,主要由于整体平均运费上涨,以及租船租金收入增加。
此外,具备强IP运营能力、完善渠道布局的新消费龙头业绩高速增长。泡泡玛特公告,预计上半年净利润(不包括未完成统计的金融工具的公允价值变动损益)同比增长不低于350%。7月27日,老铺黄金披露,预计上半年实现净利润22.3亿元至22.8亿元,同比增长279%至288%。
中信证券最新研究显示,基于已披露上半年盈利预期的上市公司数据测算,恒生指数成分股整体营收同比增速呈现显著提升态势。恒生科技指数各子行业盈利预期呈现普遍上修趋势,其中新能源汽车产业链、半导体行业及消费电子领域表现尤为显著。
(责任编辑:朱赫)本文来源:财富通途网
本文地址:https://www.ibradsap.com/post/33036.html
关注我们:微信搜索“xiaoqihvlove”添加我为好友
版权声明:如无特别注明,转载请注明本文地址!

