报告:深度学习热度陡增,标志着AI研究走向实际应用
2025年07月04日 | 浏览量:64884

图片来源于网络,如有侵权,请联系删除
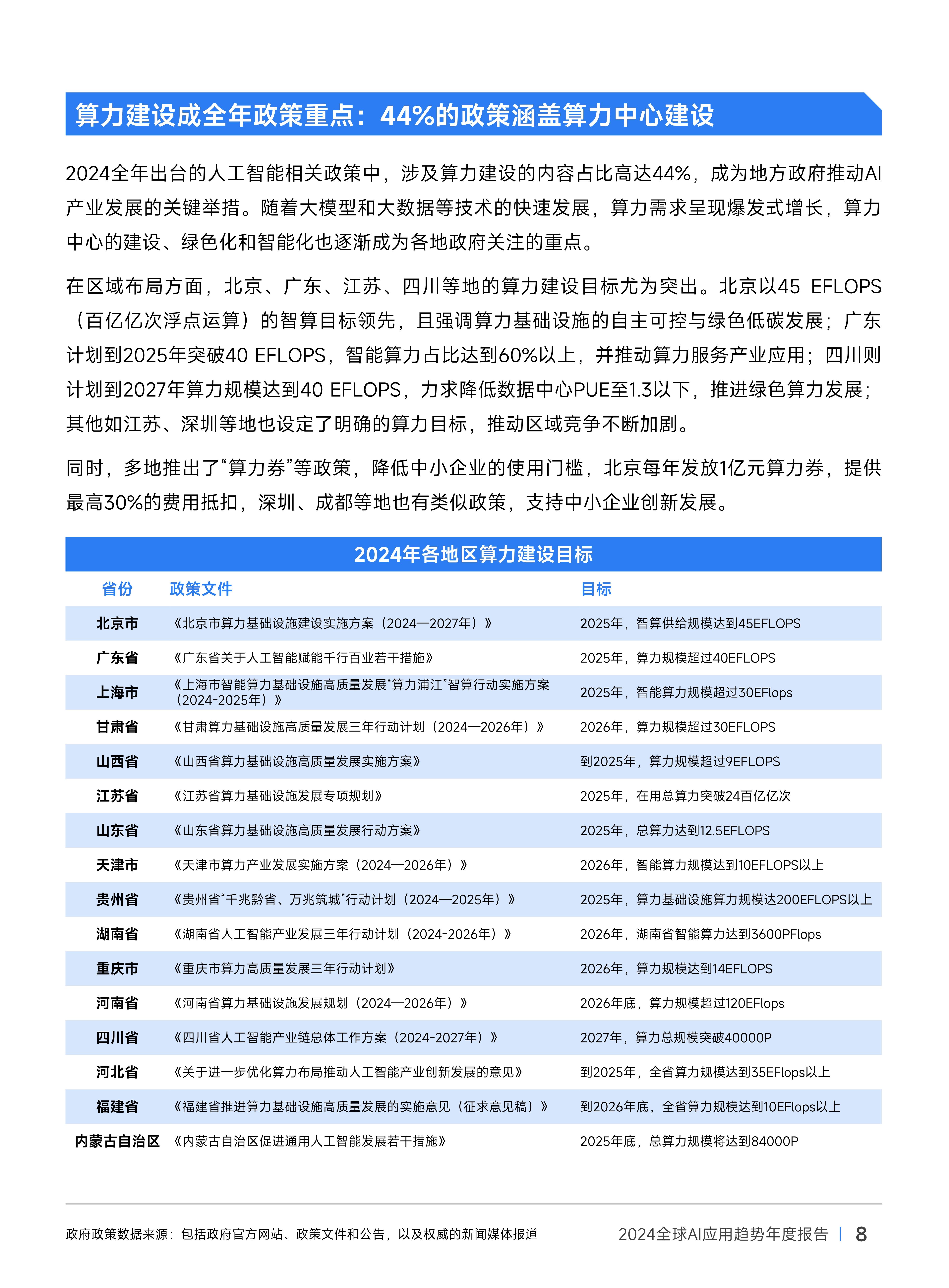
7月3日举行的2025全球数字经济大会人工智能融合应用发展论坛上,《全球人工智能科研态势报告(2015-2024)》发布。报告显示,过去十年,深度学习备受关注,其热度背后显示出AI研究从理论走向应用,助力工程化落地全面推进。
该报告基于东壁指数(Dongbi Index)评价体系,对2015-2024年间发表的96961篇人工智能领域文献进行深度分析,解码十年AI科研演进与产业脉动。东壁指数(Dongbi Index)是东壁科技数据在今年1月发布的全球学术期刊评价指标体系,是由中国机构自主构建、采用“种子期刊引文追溯+引文网络层级结构分级”模型的创新评价系统。

图片来源于网络,如有侵权,请联系删除
“从早期的多元探索,到深度学习的爆发式增长,再到如今的工程化落地与新兴方向涌现,这份报告绘制了一幅清晰的AI科研十年‘跃迁图景’。”东壁科技数据创始人、深圳大学特聘教授吴登生解读报告时说。
报告显示,AI快速发展的黄金期出现在2017-2019年,此时论文数量迎来“三连跳”,至2019年一举突破万篇大关。2017-2018年是关键转折点,关键词“深度学习”热度陡增,标志着AI研究开始从实验室的理论探索大规模走向实际应用的广阔天地。随后的2020-2023年是成熟高峰期,2020-2021年堪称“深度学习”的全面爆发季,2023年论文量飙升至17074篇,较2015年实现了近4倍的跨越式增长。在这个阶段,AI工程化落地全面推进。进入2024年,数据则揭示出一个重要的调整信号——2024年发文量回落至14786篇。“这并非退步,而是学术研究的战略聚焦”,吴登生表示,“AI研究正告别‘广撒网’,开始进入深度专业化与精准应用导向的新阶段。”
通过关键词分析,报告描绘了人工智能核心技术路线的变化。比如深度学习,“‘深度学习’无疑是过去十年的绝对主角”,吴登生介绍道,“深度学习”关键词频率累计增长84倍,尤其在2018-2023年,年均增速高达217%,展现出惊人的爆发力。吴登生也表示,“2024年其增速首次降至30%,进入平台期,预示着单靠模型规模扩张的发展模式面临瓶颈。”此外,报告还揭示了不同技术领域之间的融合趋势。报告发现,传统的计算机视觉关键词与深度学习关键词在热度变化上高度同步。“这生动体现了AI发展的‘融合’大趋势,孤岛式研究已成过去时。”吴登生说。
基于报告的核心数据,现场还揭晓了五份全球人工智能人才榜单,清晰展现全球AI人才分布、机构实力与生态发展的最新格局。据吴登生介绍,榜单基于东壁全球科技文献数据平台收录的顶级期刊、重要会议论文等公开高质量数据源统计分析得出,具有公开、透明、可重复、可验证等优点,反映的是近10年来科研活跃的一线学者,后续将增加对早期学者和新兴学者的关注,完善相关数据,更全面反映人工智能领域人才分布情况。
【责任编辑:凌纪伟】本文来源:财富通途网
本文地址:https://www.ibradsap.com/post/30370.html
关注我们:微信搜索“xiaoqihvlove”添加我为好友
版权声明:如无特别注明,转载请注明本文地址!
- •人保车险 品牌优势——快速了解燃油汽车车险,拥有“如意行”驾乘险,出行更顺畅!_传动链条行业发展概况、产业链分析及市场深度分析
- •跨境电商平台注册开店流程_人保车险 品牌优势——快速了解燃油汽车车险,人保伴您前行
- •拥有“如意行”驾乘险,出行更顺畅!,人保有温度_储能行业市场发展现状、前景趋势研究分析
- •保险有温度,人保有温度_2024年军工机电产业发展现状、竞争格局及未来发展趋势与前景分析
- •2024年衣物护理机行业竞争状况及未来市场趋势展望_人保财险 ,人保有温度
- •2024年中国信源加密行业市场需求及未来发展前景分析_人保财险政银保 ,人保有温度
- •2025年乘用车行业现状与发展趋势分析_保险有温度,人保护你周全
- •人保财险政银保 ,人保车险_2024移动出行行业市场发展现状及供需格局、未来前景分析
- •2025年扫描仪行业全景调研及发展趋势预测_拥有“如意行”驾乘险,出行更顺畅!,人保有温度
- •人保车险 品牌优势——快速了解燃油汽车车险,人保伴您前行_ATM交换机行业产业链结构及未来市场空间分析

